新闻中心
隆林各族自治县2026年“全民阅读活动周” 活动安排公告
日期:2026-04-24 09:07:39
来源:广西隆林网
作者:
点击:0次
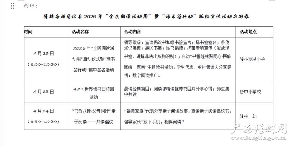
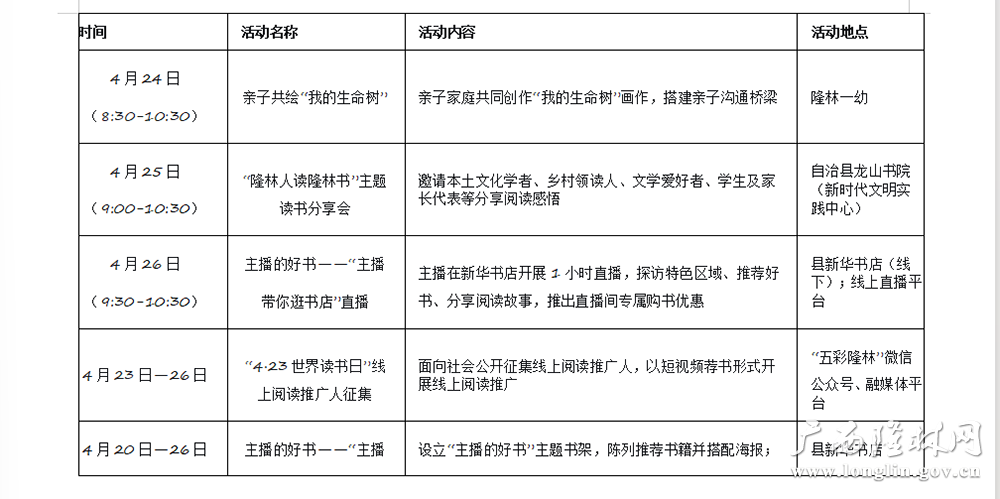
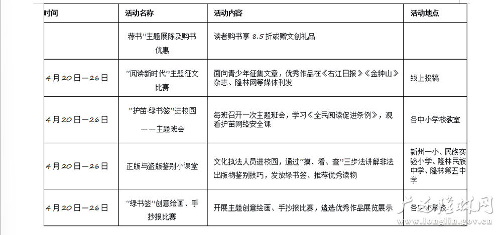
春暖花开日,读书正当时。为深入贯彻落实习近平文化思想,大力推进“书香隆林”建设,在第31个“世界读书日”来临之际,我县定于2026年4月20日至26日举办以 “共促全民阅读,共建书香社会” 为主题的全民阅读活动周。活动周期间,将开展形式多样、内容丰富的系列阅读推广活动,覆盖城乡、惠及各族群众。现将活动安排表予以公布,欢迎全县广大市民踊跃参与,共享阅读之乐,共筑精神家园。





中共隆林各族自治县委员会宣传部
2026年4月20日
上一篇:没有了
